合成生物學產業
01合成生物學產業現狀
1.1 量產突破,優勢重塑產業
合成生物學從技術探索走向生產應用,從公斤級向噸級規劃化生產突破,產品領域從基礎化工產品到中高分子量的膠原蛋白等,規模化量產與經濟效益均已實現。工業化應用實現了從無到有,從稀到多,從貴到廉的突破,由此催生新市場,如保健食品,醫美等新應用,另一方面憑借低成本,高質量,綠色環保等優勢,替代傳統高耗能、高污染工藝,革新原有的產業格局。
合成生物學相比傳統化學合成、生物發酵具備明顯優勢,主要表現為產品成本低、應用場景多、對環境污染較小等;與傳統發酵技術相比,基于微生物細胞工廠(MCFs)理性設計策略的合成生物學技術效率顯然更高。相關案例如下:1)生物合成更擅長于制造復雜分子,如復雜官能團、雜原子、手性特異性等。以青蒿素生產為例,根據國家發改委數據,使用可控的100立方米工業發酵罐,可以替代5萬畝的傳統農業種植生產青蒿素,顯著降低生產成本。2)生物合成在部分領域具有成本優勢,如維生素E、甜菊糖苷以及凱賽的尼龍56 等。3)生物和成的生產方式能夠顯著降低碳排放,PHA能夠把全生命周期碳排放降低90%,一根 PHA 吸管比 PP 吸管碳排放低180g。
合成生物學的核心在于經改造的底盤細胞通過其自身代謝,表達植入的特定基因從而獲得目標產品,因此選擇合適的底盤細胞并通過基因線路設計獲得正確的代謝途徑至關重要。隨著代謝科學的不斷發展,結合量子化學計算、AI輔助分子設計等技術通過對底盤細胞的“設計-構建-測試-學習”(DBTL)循環改進,實現對生物性狀的定向構建與優化,滿足產業化應用。設計階段重點在于基因測序并根據基因測序和現有模型數據進行遺傳代謝途徑設計;構建階段主要是用CRISPR等技術對細菌或真菌的DNA進行定制;測試階段采用高通量技術“釀造”特定細胞并進行測試篩選;學習階段則通過機器學習(ML)或人工智能(AI)來進行數據收集完善數據模型,并進入下一輪數據迭代。
1.2 中國合成生物學產業政策
2011年我國發布《“十二五”生物技術發展規劃》,把與合成生物學有密切關系的“工業生物科學”列入前瞻性基礎研究領域。此后相繼發布多項與合成生物學相關的政策,其中,2022年《“十四五”生物經濟發展規劃》首次提出我國生物經濟五年規劃,明確提出要有序發展全基因組選擇、系統生物學、合成生物學、人工智能等生物育種技術,發展合成生物學技術。
1.3 合成生物學市場規模
合成生物學行業快速擴容,BCC Research分析數據顯示,2019年全球合成生物學市場規模達53.19 億美元,預計到2024年達到188.85億美元,2019-2024年CAGR 約為 28.8%;其中,北美地區占據全球主要市場份額,歐洲次之,亞太位居第三,與北美存在明顯差距,中國合成生物學行業規模預計在2025年突破70億美元。此外,根據DeepTech分析數據,2016年中國合成生物學市場規模約為9億美元,2020年增長至24.78億美元,2021年進一步達到64億美元。
02企業競逐:緊跟下游重磅品種突破
2.1 產業鏈全景
產業鏈角度,合成生物學可分為上、中、下游三個環節,分別對應工具、平臺、產品型企業。工具型企業指基因測序和基因編輯等基礎技術提供方以及模式動物庫和生物工程軟件等支持環節,代表企業包括聚焦基因測序領域的華大智造,基因合成領域的金斯瑞生物科技以及基因編輯領域的百奧賽圖;平臺型及產品型企業數量眾多,為使用合成生物技術進行平臺構建、產品創新、下游應用的環節,選品思路、研發及產業化能力是其核心競爭力,其中,凱賽生物、川寧生物、華東醫藥、華熙生物及華恒生物等企業的研發平臺及產業化布局較為領先,制藥企業如金城醫藥、普利制藥等正在加速特色合成生物學品種產業化創造新增長點。
2.2 下游應用領域
合成生物學可以應用于醫療健康、食品飲料、化工產業等多個領域與中游企業相比,下游企業更強調應用領域的聚焦、產品的精細打磨及商業化放量。中下游企業之間并無明確界限,現階段行業整體尚處在產業發展早期,不少生物技術公司實質上為中下游一體化布局。
合成生物學的目標產物從青蒿素類天然產物拓展至丁二酸等工業化學品,單位產量由小到高。其商業化的價值導向是從成本上具備和現有生產方式更具經濟優勢。
2.3 醫療健康應用領域
醫療健康是合成生物學第一大應用市場。2021年醫療健康合成生物學市場規模為32.2億美元,預計2026 將達到69億美元,對應5年復合增速約為16%,龍頭公司具有先發優勢,增速有望超過行業平均。在醫藥行業中合成生物學可應用的領域眾多,包括細胞免疫療法、RNA 藥物、基因編輯療法等創新療法,以及體外檢測、醫療耗材、原料藥生產和制藥用酶等多個細分賽道。合成生物學不僅可以通過設計全新的細胞內代謝途徑,使醫藥產品能夠通過微生物細胞利用廉價糖類等原料進行合成,還可以根據不同的疾病和致病機制,進行人工設計、構建適宜的治療性基因回路,在載體的協助下植入人體,通過糾正機體有功能缺陷的回路,實現治療疾病的目的。
03合成生物學行業重點公司
3.1 合成生物學二級市場標的
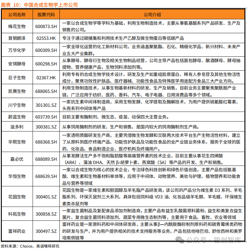
在合成生物學產業鏈中,對平臺及產品型企業而言,研發能力、選品思路及產業化能力是其核心競爭力,相關上市企業包括川寧生物、凱賽生物、華恒生物、華東生物、華熙生物、花園生物和科拓生物等。
川寧生物:
公司定位于合成生物學研發、生產型一體化產品型公司,已構建完成選品-研發-大生產的商業化體系。目前已有紅沒藥醇、5-羥基色氨酸、麥角硫因、依克多因等多個產品進入生產、銷售階段,是國內首批實現產品交付的合成生物學企業。公司全資子公司銳康生物(即川寧生物上海研究院)圍繞高端化妝品原料、保健品原料、高附加值天然產物、生物基材料等領域進行布局,采用前沿的合成生物學技術,打造了完整的合成生物學技術平臺,通過多輪的迭代,選育出性能優良,能完全滿足工業化生產的工程菌,克服傳統生物育種的局限性,并極大提高研發效率。
根據公司投資者交流文件,公司合成生物學產品已經于2024年產生收入,預計將進入產能爬坡期,公司將積極拓展合成生物學產品市場,加快產品進入國際市場的步伐,同時積極推進合成生物學生產基地的產能釋放,不斷加大合成生物學產品的收入占比。
華恒生物:
截至目前,公司已建成并投產的主要產品包括氨基酸系列產品(L-丙氨酸、DL-丙氨酸、β-丙氨酸、 L-纈氨酸)、維生素系列產品(D-泛酸鈣、D-泛醇、肌醇)、生物基新材料單體(1,3-丙二醇、丁二酸)和其他產品(蘋果酸、熊果苷)等,可廣泛應用于中間體、動物營養、日化護理、功能食品與營養、植物營養等眾多領域。經過多年的創新發展,公司已經成為全球領先的通過生物制造方式規模化生產小品種氨基酸產品的企業之一,丙氨酸系列產品生產規模位居國際前列。
2023 年公司實現營業收入21.78億元,實現凈利潤1.85億元。其中氨基酸產品實現收入15.09億元,同比增長3.01%;維生素產品實現收入2.07億元。
華東醫藥:
公司在工業微生物領域已深耕40余年,有著深厚的產業基礎和產業轉化能力,現有微生物發酵產品規模和技術水平均處于業內領先水平。公司工業微生物聚焦于合成生物學技術系統應用和生物醫藥創新發展兩大業務場景,已在xRNA、特色原料藥&中間體、大健康&生物材料、動物保健四大領域形成差異化的產品管線和業務解決方案。目前已形成以中美華東工微研發、華東合成生物學產業技術研究院、琿達生物、琿益生物、琿信生物和生基材料為核心的研發集群。
2024年公司工業微生物合計實現銷售收入7.11億元,較去年同期增長43.12%。其中,特色原料藥&中間體板塊增長38%,xRNA板塊增長 20%,大健康&生物材料板塊增長142%,動物保健板塊增長33%。
凱賽生物:
公司是目前全球具有代表性的以合成生物學為基礎的平臺型生物制造公司。已產業化的和儲備產品中:長鏈二元酸方面,DC11-DC18產品繼續主導全球市場。公司布局新的長鏈二元酸產品種類,年產4萬噸生物法癸二酸項目已于2022年三季度建成并開始試生產。戊二胺方面,烏蘇工廠的生物基戊二胺生產線已投產。公司生產戊二胺主要用于自身聚酰胺系列產品的生產,少量提供給環氧固化劑、異氰酸酯等下游客戶。生物基聚酰胺方面,公司基于自產的生物基戊二胺與各種二元酸的縮聚可得到系列生物基聚酰胺產品,逐步應用于下游民用絲、工業絲、工程塑料等領域。
2024 年公司實現營業收入29.58億元,實現歸母凈利潤4.89億元;其中長鏈二元酸系列實現營業收入26.70億元,生物基聚酰胺系列實現1.44億元,合成生物材料行業整體實現收入28.19億元。
華熙生物:
公司憑借包括合成生物學研發平臺在內的六大研發平臺,建立了生物活性材料從原料到醫療終端產品、功能性護膚品、功能性食品的全產業鏈業務體系,服務于全球的醫藥、化妝品、食品等領域的制造企業、醫療機構及終端用戶。近年來公司持續推動合成生物戰略布局的落地,推動新原料產品上市。目前已在透明質酸酶、硫酸軟骨素、肝素、膠原蛋白、麥角硫因、人乳寡糖等產品上取得進展。通過糖鏈生物合成元件的發掘與改造、體外編輯與組裝,開展多種人乳寡糖的系統性合成,構建領先的人乳寡糖物質庫,強化公司在功能糖合成生物學領域的國際競爭力。
2023年,公司實現營業收入53.71億元,其中原料業務實現收入12.36億元,同比增長9.47%。透明質酸原料生產量、銷售量、庫存量較上年同期分別增長12.28%、15.26%、8.53%。受益于公司在國際化戰略中推進的本土化運營,公司原料業務保持穩健增長。
花園生物:
公司圍繞“打造完整的維生素D3 上下游產業鏈”的發展戰略,通過向上下游拓展,打造完整的維生素 D3 上下游產業鏈,致力于成為世界領先的維生素D3上下游產品生產商。經過二十多年的發展,公司基本完成了維生素D3 全產業鏈的布局,建成了羊毛脂膽固醇、維生素D3、25-羥基維生素 D3、精制羊毛脂四大類產品的全球最大生產基地。公司在鞏固維生素D3產業優勢的基礎上,積極向維生素B、維生素A、維生素E和生物素等業務領域拓展。據公司2024 年4月16日發布的公告顯示,公司將去年通過可轉債募集的部分資金調整投入“年產10000 噸L-丙氨酸(發酵法)及生物制造中試基地”項目中。新增的L-丙氨酸項目通過微生物發酵方式實現綠色生產,其中 L-丙氨酸是生產VB6的主要原料,屬于“年產5000 噸VB6項目”的配套項目。L-丙氨酸的生物合成項目建設,一方面幫助企業向上游VB6 產業鏈延伸、奠定相關產業基礎;另一方面,L-丙氨酸廣泛應用于飼料添加劑、醫藥、營養保健食品及日化等領域,具有較大的市場空間。
2024年,公司實現營業收入124,328.32萬元,較上年同期增長13.58%;歸屬于上市公司股東的凈利潤30,921.28萬元,較上年同期增長60.76%。受維生素 D3 產品售價上升以及維生素A系列新產品上市等因素影響,公司營業收入和利潤總額上升;同時得益于醫藥產品推廣服務費用支出下降和資產處置收益,公司凈利潤同比上升。
科拓生物:
公司擁有包含2萬余株乳酸菌(含益生菌)的菌種資源庫,是中國最大的乳酸菌庫,2021年公司實現產業化的益生菌共120余株,同比增長76.47%。目前公司主要生產基地為金華工廠,擁有食品配料產能3500噸/年、益生菌原料菌粉(即發酵、凍干設備的產能)產能30噸/年、益生菌終端消費品產能100 噸/年。22年公司發布定增預案,擬募資不超過7億元建設內蒙古和林工廠,投項目完全達產后,復配食品添加劑、益生菌原料菌粉和益生菌終端消費品產能將分別為現有產能的3.9倍、14.3 倍和13.0倍。
2024年,公司實現營業收入3.03億元,較上年同期增長1.19%。其中以益生菌為主導的微生物產業板塊占比提升至85.57%;益生菌板塊無論從技術積累、固定資產投資、盈利能力、公司市場影響力等各方面已經均成為公司的主導產業。實現歸屬于母公司所有者凈利潤9,435.61萬元,同比增長0.94%。
富祥藥業:
公司深耕抗生素領域,已實現中間體、原料藥、制劑一體化布局,為國內-內酰胺酶抑制劑、培南類等原料藥的主流供應商,此外依托高端原料藥產線,公司近年積極布局CDMO業務和鋰電池新材料。根據公司公告,生物發酵業務方面,公司已試制成功微生物蛋白(人造蛋白),2023年11月控股子公司富祥生物擬投資建設“年產20萬噸微生物蛋白及其資源綜合利用項目(一期)”,建成后可形成年產2萬噸微生物蛋白及5萬噸氨基酸水溶肥的規模,生物合成業務未來有望成為公司又一重要增長極。
2024年度,公司醫藥制造業務實現銷售收入91,800.92萬元,占公司營業收入比重77.94%。
3.2 底層技術平臺相關企業
合成生物學基礎技術平臺涵蓋菌株高通量篩選平臺、微生物代謝平臺、微生物反應放大平臺、生物轉化/分離純化平臺等,國內企業中凱賽生物和金斯瑞的平臺建設較為完善,具備強勁的底層技術開發基礎。
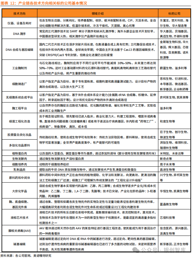
3.3 產業鏈技術方向及相關標的
合成生物學產業鏈前端以儀器設備、DNA測序、基因編輯相關技術公司為主,為元件構建提供技術支撐,技術要求包括基因合成、編輯、組裝、測序等,國內主要代表公司有金斯瑞生物科技、諾禾致源。中端以合成生物學平臺公司為主,通過搭建技術平臺,形成項目經驗積累,為下游客戶提供研發支撐國內主要代表公司有弈柯萊、藍晶微生物。后端則以產品型公司為主,主導產品的放大生產與下游市場應用,市場可延伸至醫療、化工、食品、農業等多種領域,國內主要代表公司有凱賽生物、華恒生物、川寧生物、博雅輯因等。
04未來發展趨勢
4.1各領域的應用展望
不同領域合成生物相關技術的采用速度和應用發展不同。新生物路線制造藥物等已在商業開始強勢應用。但其他如 CAR-T細胞治療癌癥的方法在2020年才在商業上可行,目前處于早期階段,并在未來十年會迅速增加。
4.2 有望成醫藥原料合成理想手段
針對天然產物,合成生物法將是替代傳統提取法及化學法的理想技術路徑。理論上,在底盤細胞被高度馴化后,天然產物大都可以實現異源合成,從而替代傳統植物提取法和化工路線。以(-)-a -紅沒藥醇為例,(-)-a-紅沒藥醇可加速皮膚的治愈過程,尤其適用于敏感皮膚,被廣泛應用于護膚及化妝品(皮膚和身體的護理液、須后水和曬后護理產品、口腔衛生產品如牙膏和漱口水)的配方中。目前,天然(-)-a-紅沒藥醇主要是來自巴西Candeia樹和德國洋甘菊,受制于植物生長周期、自然環境、擴大生產規模會導致生態環境的破壞等因素,植物提取法的供應量無法滿足市場需求,因此市場上開始出現合成紅沒藥醇。但紅沒藥醇復雜的手性化學結構使得直接化學合成難度較高,分離難度大,且具有生物活性低、純度低等缺點,因此利用合成生物學構建工程菌實現以廉價的碳源和培養基生產具有高附加值的(-)-a-紅沒藥醇逐漸成為一條最具潛力的途徑。根據國家知識產權局公開專利CN116496961A,銳康生物通過合成生物技術在大腸桿菌中構建的異源合成路徑最高發酵產率達到14.5g/L,并已實現產業化。根據川寧生物公告,公司合成生物學法生產的(-)-q-紅沒藥醇為單一手性,與植物提取產物絕對構型一致,具有100%天然度,純度大于98%(天然度及純度是天然產物異源合成的重要參考指標),發酵工程菌及生產工藝均達到業內最高發酵水平(有機相大于120g/L發酵濃度和較高的糖轉化率),目前川寧的合成生物法(-)-a-紅沒藥醇產品已順利實現上市銷售
針對醫藥中間體,縮短工藝路線和采用工具酶可促進產率顯著提升。非天然產物由于不具備自然代謝通路,因此小分子的合成通常以化學法為主導,合成生物學促進高效工具酶的突破有望實現對化學合成中傳統催化劑的替代,其主要優勢在于突變酶具備高效的酶活及催化效率、反復套用多次后酶活依舊保持,并可縮短工藝路線,催化底物范圍廣(如轉氨酶可構建含有氨基手性中心的小分子藥物中間體),兼具降本增效、綠色環保、反應安全等優勢。以生物酶法生產西他列汀為例,根據國家知識產權局統計數據,目前西他列汀合成的相關專利共計159項,主要包括化學法和生物酶法合成,國內布局廠商眾多,例如弈柯萊通過轉氨酶高效構建氨基手性中心合成西他列汀等。


